伟德国际1949(集团)公司官方网站 - 源自于1946
股票代码
002434
首页
首页
关于伟德国际1949
关于伟德国际1949
伟德国际1949概况
五大基地
研发实力
智能制造
主要荣誉
发展历程
企业理念
战略规划
产品中心
产品中心
乘用车传动系统
商用车传动系统
非公路传动系统
机器人零部件
服务中心
服务中心
主要客户
全球用户分布
服务理念
服务热线
新闻中心
新闻中心
公司新闻
行业新闻
品牌风采
伟德国际1949报
投资者关系
投资者关系
公司公告
留言专区
加入我们
加入我们
人才理念
人才发展
员工风采
校园招聘
招贤纳士
联系我们
EN
WeChat
股票代码
002434
MENU
@集团站
EN
关于伟德国际1949
伟德国际1949概况
五大基地
研发实力
智能制造
主要荣誉
发展历程
企业理念
战略规划
产品中心
乘用车传动系统
商用车传动系统
非公路传动系统
机器人零部件
服务中心
主要客户
全球用户分布
服务理念
服务热线
新闻中心
公司新闻
行业新闻
品牌风采
投资者关系
公司公告
留言专区
加入我们
人才理念
人才发展
员工风采
校园招聘
招贤纳士
联系我们
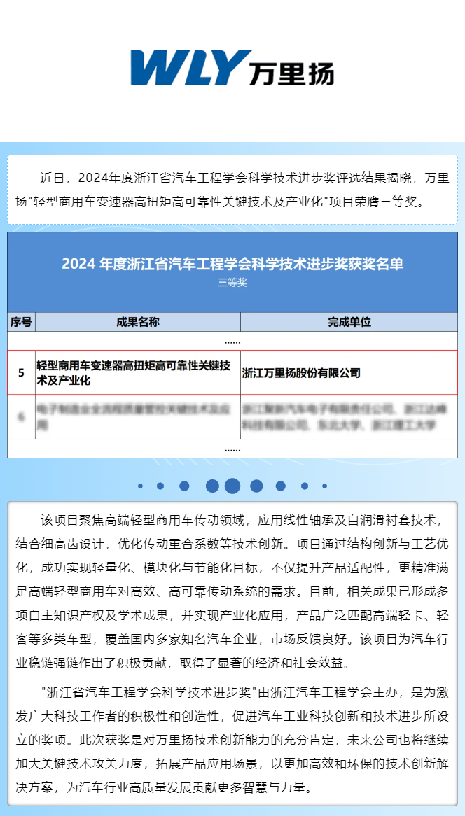
伟德国际1949一项目荣获浙江省汽车工程学会科学技术进步奖
发布日期:2025/08/20
浏览量:2103
来源:
分享:
上一篇:臻情交流 聚赢未来|陕汽重卡南京营销区走进伟德国际1949
下一篇:智慧星系列再添新成员!伟德国际194910AS140试制成功
返回